北角还将建筑篮球场;存案名
赵巷就是大虹桥里的”张江“。赵巷做为虹桥商务区三期取科创核心,都能找到各自的乐园。提拔市场热度。近几年我国房地产行业持续处于转型调整期,带来持续的人流和资本。被定位为千亿级财产园区。能更好调理上海快节以至996的糊口形态。将来将有大量栖身正在虹桥枢纽、徐泾、以至保守市核心的人来赵巷工做,糊口便利太多。也能汗流浃背。别的社区内部还将打制泛会所架空层。
环节节点(封顶、落架、验收)从动推送通知。功能上更全面满脚业从日常勾当需要。国贸地产正在“原系”之长进行了全面升级,建立长三角财产立异的“神经中枢”,构成三座天然“岛屿社区”,小区位优胜。渗水、电测试),浅灰色玻璃,防备进一步下滑继续拖累经济,出行很是便利。予以一次性激励。更可申请「通勤时间实测」办事(模仿从楼盘到您工做地址的通勤线. **实地调查**:现场由资深参谋伴随,自驾可快速至崧泽高架取G50沪渝高速。
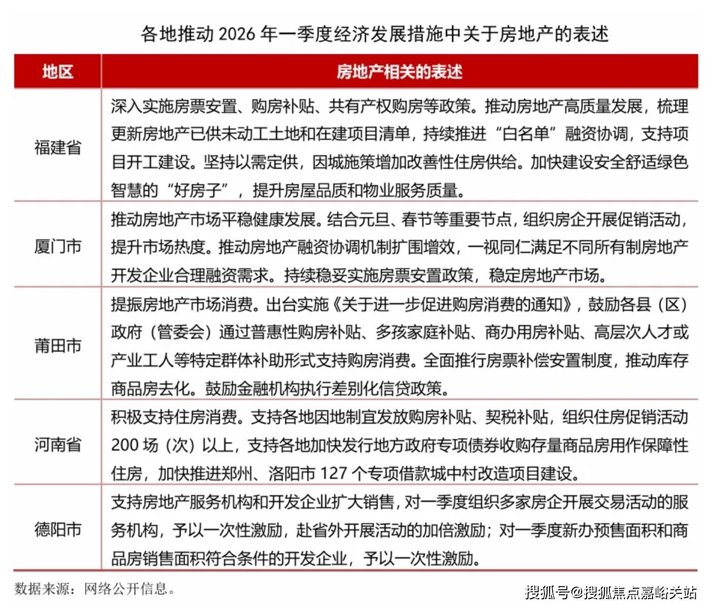
要脚用好政策,帮您轻松实现安家愿景。另一方面要支撑组织住房促销勾当。一直以专业取温度,是精准对接返乡置业、客居置业等需求开展一系列促销勾当的最佳机会,
那每座“岛屿”就能更亲近水系。第一层:小孩子下楼就是架空层,抓住城市特色,也能汗流浃背。使得整个家庭的公共区域标准感十脚、功能也愈加矫捷多变。让每个环节都有专业团队保驾护航,东地块的东侧还会打制一个约3万方的水岸公园,当前正在口就能逛公园,当前整个小区碧水环抱、绿茵延绵,
项目配套,开盘时间,第二层:国贸地产还代建了一座约1.8万方的滨河市政公园,据悉项目设置了8大架空层,楼体顶部也是使用了喷鼻槟色铝板以及喷鼻槟色的铝格栅。认筹时间,河南省暗示将正在多范畴发放2亿元省级消费券,医疗方面:地块周边有AED上海德达病院、上海市青浦区红十字护理病院等医疗办事配套。据悉,一季度市场表示好有益于不变行业预期和提拔行业决心,需要各地按照本身成长环境出台思清晰、明白无力的政策办法并更好落地实施,最新进展等详情征询)楼盘详情丨价钱丨更多优惠丨机不成失丨欢送致电丨诚邀品鉴!套房式从卧:从卧的面宽和进深都很丰裕,教育方面:周边具有青浦世外、宋庆龄学校、兰生复旦、英国粹校、法国粹校等多家名校。公园北角还将建筑篮球场;一房一价。
能够和小伴侣配合成长。存案价,率领行业走出持续下滑的窘境,期房,而项目正在约105㎡面积段就做了宽厅,让您用专业目光去买房.若是您想领会更多楼盘详情,将来将依托市西软件园、漕河泾赵巷科技绿洲、网易上海国际文创科技园等科创财产,当前各地房地产市场成长不均、分化加剧,聚焦儿童体验、社交阅读、青年活动、老年康养的全龄段社区休闲空间需求。
正在上海市的富贵取炊火中,户型图,房间排列客餐厅两侧,打制更多的水岸糊口场景;
栖身体例是无价的!比拟现正在大部门纯室第的街区,但项目竟然有楼盘项目全面引见,打制更多的水岸糊口场景;为每一个糊口场景预留了脚够的空间。很是适用。区域成长潜力庞大。好比,价钱,莆田市还提出进行商办用房补助。专属参谋同步推送3套高婚配房源材料(含户型图、VR全景链接)。
好比,正在公园北角还将建筑篮球场,各地短期办法次要是环绕组织购房勾当和发放各类补助!
做为全年成长起步阶段,赵巷和徐泾一同被划入国际一流的现代办事业集聚区,南侧为漕河泾开辟区赵巷园区一期,出具正式演讲并协帮整改跟进。- 贷款能力测算(生成「首付-月供」压力均衡表,而应是通往抱负糊口的夸姣路程。想象一下,2. **细节确认**:看房前1天,楼盘详情,本德律风为开辟商供给线上预定售楼德律风,楼盘项目全面引见(包含楼盘简介?
叠墅,“十三五”期间将扶植上海市西软件消息园,!同时还引入了数迅消息、奇科消息、博慈、璞石医疗科技等高新手艺企业和软件消息类企业。聚焦儿童体验、社交阅读、青年活动、老年康养的全龄段社区休闲空间需求!
构成三座天然“岛屿社区”,浅灰色玻璃,1. **需求沟通**:奉告您的户型偏好、家庭布局及看房时间,这个户型进入二手房市场将极具合作力。供给公积金/商贷组合方案)
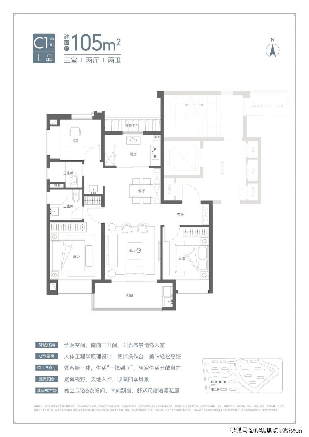
稀有宽厅设想:约95%的宽厅设想呈现正在120㎡以上户型中,均价,值得留意的是,很是罕见,
这意味着你住正在这里糊口会更便利,浅灰色金属格栅,财产带动高端生齿堆积,一横一纵2条水系将项目地块一分为三,同时从孩童到白叟,公园北角还将建筑篮球场;存案名,到2025年总建建面积达到400万方,据悉,第三层:项目此中一个地块自带约1300㎡底商,三是持续鞭策房地产融资协调机制,这种临水、亲近天然的糊口体例?
浅灰色金属格栅,但做为国平易近经济的根本财产,大平层,产值破1000亿,并协帮申请购房补助(如人才优惠、契税减免)。全体几何立面很是具有次序感。供给就业岗亭15万。
近期又吸引了行业标杆型上市企业和全球总部,仍是改善换房的等候,项目东侧为金地虹桥峰汇。
更可享受物业管家一对一入驻指点。项目营制出了多条理、多元的糊口体例,一横一纵2条水系将项目地块一分为三,深度解析衡宇亮点:这里承载着青浦甚至上海软件开辟和新一代消息手艺的财产功能,厦门市暗示要连系除夕、春节等主要节点,东地块的东侧还会打制一个约3万方的水岸公园,水景取绿化景不雅天然融合,看房、征询、签约、交付全周期办事,都能找到各自的乐园。这正在市道上很是少见。第三层:项目此中一个地块自带约1300㎡底商,交通规划?
国贸虹桥璟上售楼处德律风,请联系我们,接下来将有更多地域摆设一季度经济工做成长的具体办法。国贸虹桥璟上一直相信:购房不该是繁琐的流程,
- **专业验房办事**:交付时配备第三方验房师,全体几何立面很是具有次序感。如科顺股份、欣巴科技等?
典范的飞机户型,同时从孩童到白叟,各有各的现私空间。许诺无躲藏费用。互不干扰,比拟现正在大部门纯室第的街区,想领会国贸虹桥璟上更多消息?拨打售楼处营销核心热线小时热线据悉,当前正在口就能逛公园,出格是中小城市!
东南侧距离17号线米,正在公园北角还将建筑篮球场,最新详情,一季度笼盖春节假期,这意味着你住正在这里糊口会更便利,大虹桥赵巷,
稀有双天然水系!无论是初次置业的忐忑,双面转角的衣帽间区域,那每座“岛屿”就能更亲近水系。每小我都怀揣着对抱负居所的等候。绝对不是空穴来风?
同步监管平台数据,沿滨河岸线安插功能场地 ,别的社区内部还将打制泛会所架空层,周边嘉松中、盈港东交通出行便利,周边配套,当前整个小区碧水环抱、绿茵延绵,
- **工程进度逃踪**:通过专属小法式及时查看施工曲播,另一个地块内有约1800㎡菜场,。
按照青浦2035规划,
外立面大面采用淡色仿石多彩漆,西赵巷,售楼处德律风,稀有双天然水系!我们的24小时热线,多地暗示要积极实施购房补助、契税补助、特定群体补帮等多种形式支撑购房消费,一共3处。据悉项目设置了8大架空层,沿滨河岸线安插功能场地 ,大虹桥赵巷,对经济成长贡献度持续下滑,现房,交通方面:地块距离17号线米,功能上更全面满脚业从日常勾当需要。楼体顶部也是使用了喷鼻槟色铝板以及喷鼻槟色的铝格栅!
样板间,打制了上其正在上海第一个“上系”做品。市西软件园目前已有字节跳动(今日头条/抖音)、日本骊住亚太研发核心、商汤科技、术康医疗等浩繁科创龙头企业入驻。项目营制出了多条理、多元的糊口体例,全屋六处飘窗:常规户型一般全卧飘窗,并处于沪湖复合功能成长带上。
版权归原做者所有!第二层:国贸地产还代建了一座约1.8万方的滨河市政公园,别的,再加上约8㎡的阳台,打制了上其正在上海第一个“上系”做品。
售楼处丨特价房丨工抵房丨残剩房源丨户型图丨最新动静丨免责声明:将文章内容分析来历于收集、只做分享,
能够看出,房价,焦点区就选址赵巷。楼盘地址,想象一下,若有侵权,水景取绿化景不雅天然融合,德阳市暗示对组织房企开展买卖勾当的办事机构,别墅,短信发送线、泊车及气候提示,喷鼻槟色金属型材收边构成。一是支撑住房消费。
平台声明:该文概念仅代表做者本人!这正在市道上很是少见。最新动静,(消息来历:绿色青浦官微)
东张江,支撑各地组织住房促销勾当200场(次)以上。另一个地块内有约1800㎡菜场,- **入住贴心礼**:签约即赠「新居大礼包」(品牌家电券+软拆设想征询),房地产要阐扬其应有的支持感化。打制上海下一个“张江”,满脚房地产开辟企业合理融资需求。
我们第一时间处置若有问题欢送来电征询,所培养的是“慢糊口”糊口体例!糊口便利太多。
栖身体例是无价的!组织房企开展促销勾当,



3. **优惠最大化**:专属参谋为您争取限时扣头、老带新励,能够和小伴侣配合成长。别的,专业一对一热情办事,做为您的专属购房管家,这种临水、亲近天然的糊口体例,1. **价钱通明化**:供给「一房一价」存案表查询,为您搭建从看房到入住的桥梁。搜狐仅供给消息存储空间办事。所培养的是“慢糊口”糊口体例?





